
一、赛事简介
“诚信杯”国家会计学院研究生案例大赛旨在提高专业硕士学位研究生培养质量,检验案例教学成效。案例大赛通过组织研究生亲历企业调研、模拟管理决策、比拼解决方案,培养并提升研究生发现、分析、解决企业实际问题的能力,促进三家国家会计学院硕士研究生的交流与沟通,是国家会计学院学子展示自身的舞台与个人成长的助推器。
二、比赛方案
(一)比赛时间
2019年11月1日至12月15日
(二)比赛组织
1.主办单位:厦门国家会计学院
2.联合发起单位:北京国家会计学院、上海国家会计学院
3.赞助单位:容诚会计师事务所(特殊普通合伙)
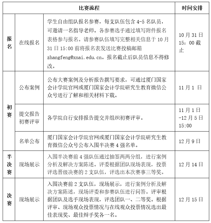
(三)赛程安排

特别说明:
1、北京国家会计学院、上海国家会计学院、厦门国家会计学院全日制与非全日制在读研究生均可参加,年级、专业不限;
2、以团队形式报名参赛,每支队伍包括4-5名队员,1名队长,每位选手只能参加一支队伍。
(四)比赛形式
大赛分初赛、半决赛、决赛三个阶段。
1、初赛阶段
参赛队伍根据大赛指定的案例,进行分析、研究,并撰写一篇案例分析报告。由三家国家会计学院分别组织评审老师自行评审,并评选出1支晋级半决赛团队报大赛筹备组(主办单位可评选2支队伍)。
2、半决赛阶段
(1)半决赛前一日,4支晋级队伍通过抽签两两分组,确定分组情况。
(2)分组双方需要在18小时内相互研究、分析对方提交的案例报告,并就对方报告提出己方的解决方案,并进行自由辩论。
(3)每组比赛双方通过现场陈述与辩论展现自身能力水平,由评审通过现场投票的形式决定晋级决赛的队伍,同时产生大赛三等奖。
3、决赛阶段
(1)晋级决赛的2支队伍需在18小时内研究、分析对方队伍在初赛提交的案例及解决方案。
(2)决赛时,各组分别陈述案例和解决方案,并进行自由辩论与评委提问。
(3)评委现场打分,并根据2支队伍得分情况确定大赛一等奖和二等奖。
(4)评委、现场观众投票加上在线投票数选出大赛最佳辩手奖、最佳表现奖各一名。
三、奖项设置

四、联系方式
咨询电话:0592-2578127(张老师)
0592-2578120(朱老师)
电子邮箱:zhangfeng@xnai.edu.cn
参赛选手可通过关注厦门国家会计学院官网或厦门国家会计学院研究生教育微信公众号及时了解比赛信息。
厦门国家会计学院
2019年10月25日